CAZypedia celebrates the life of Senior Curator Emeritus Harry Gilbert, a true giant in the field, who passed away in September 2025.


CAZypedia needs your help!

We have many unassigned pages in need of Authors and Responsible Curators. See a page that's out-of-date and just needs a touch-up? - You are also welcome to become a CAZypedian. Here's how.
Scientists at all career stages, including students, are welcome to contribute.
Learn more about CAZypedia's misson here and in this article. Totally new to the CAZy classification? Read this first.

Difference between revisions of "Glycoside Hydrolase Family 117"

From CAZypedia
Jump to navigation Jump to search
Line 43: Line 43:
 
== Three-dimensional structures ==
 
== Three-dimensional structures ==
 
At the moment two members of GH117 family have been crystallized. Both are enzymes from marine bacteria, one from ''Saccharophagus degradans'' <cite>Lee2009</cite> and one from ''Zobelia galactanivorans'' <cite>Rebuffet2011</cite>. A crystal structure has only been reported for the α-1,3-L-(3,6-anhydro)-galactosidase (AhgA, Zg4663) from ''Z. galactanivorans'' (PDB: [http://www.pdb.org/pdb/explore/explore.do?structureId=3p2n 3P2N]) <cite>Rebuffet2011</cite>.
 
At the moment two members of GH117 family have been crystallized. Both are enzymes from marine bacteria, one from ''Saccharophagus degradans'' <cite>Lee2009</cite> and one from ''Zobelia galactanivorans'' <cite>Rebuffet2011</cite>. A crystal structure has only been reported for the α-1,3-L-(3,6-anhydro)-galactosidase (AhgA, Zg4663) from ''Z. galactanivorans'' (PDB: [http://www.pdb.org/pdb/explore/explore.do?structureId=3p2n 3P2N]) <cite>Rebuffet2011</cite>.
AhgA from ''Z.galactanivorans'' adopts a five-bladed β-propeller fold and forms a dimer via domain-swapping of the N-terminal HTH (Helix-Turn-Helix) domain (Figure 2) <cite>Rebuffet2011</cite>. Interestingly, previous sequences reported from ''Vibrio sp.'' JT0107 and ''Bacillus sp.'' MK03 contain the conserved domain-swapping signature SxAxxR in the HTH domain. Consistently, these proteins were reported to form multimers (a dimer and an octamer respectively), based on calibrated gel filtration estimations <cite>Sugano1994 Suzuki2002 </cite>. In contrast, RB13146 (Clade B) lacks the domain-swapping signature, in which the crucial residues are missing. This enzyme from ''R. baltica'' thus likely occurs as a monomer and may represent an ‘ancestral’ form of the GH117 family, which would be limited to the catalytic β-propeller domain <cite>Rebuffet2011</cite>.
+
AhgA adopts a five-bladed β-propeller fold and forms a dimer via domain-swapping of the N-terminal HTH (Helix-Turn-Helix) domain (Figure 2) <cite>Rebuffet2011</cite>. Interestingly, previous sequences reported from ''Vibrio sp.'' JT0107 and ''Bacillus sp.'' MK03 contain the conserved domain-swapping signature SxAxxR in the HTH domain. Consistently, these proteins were reported to form multimers (a dimer and an octamer respectively), based on calibrated gel filtration estimations <cite>Sugano1994 Suzuki2002 </cite>. In contrast, RB13146 (Clade B) lacks the domain-swapping signature, in which the crucial residues are missing. This enzyme from ''R. baltica'' thus likely occurs as a monomer and may represent an ‘ancestral’ form of the GH117 family, which would be limited to the catalytic β-propeller domain <cite>Rebuffet2011</cite>.
 
[[Image:Agha_structure.png|thumb|Figure 2: Structure of the dimer of Zg4663. From <cite>Rebuffet2011</cite>.|600px|centre]]
 
[[Image:Agha_structure.png|thumb|Figure 2: Structure of the dimer of Zg4663. From <cite>Rebuffet2011</cite>.|600px|centre]]
  

Revision as of 00:13, 6 May 2011

Under construction icon-blue-48px.png

This page is currently under construction. This means that the Responsible Curator has deemed that the page's content is not quite up to CAZypedia's standards for full public consumption. All information should be considered to be under revision and may be subject to major changes.


Glycoside Hydrolase Family GH117
Clan None
Mechanism Not known
Active site residues Not known
CAZy DB link
https://www.cazy.org/GH117.html


Substrate specificities

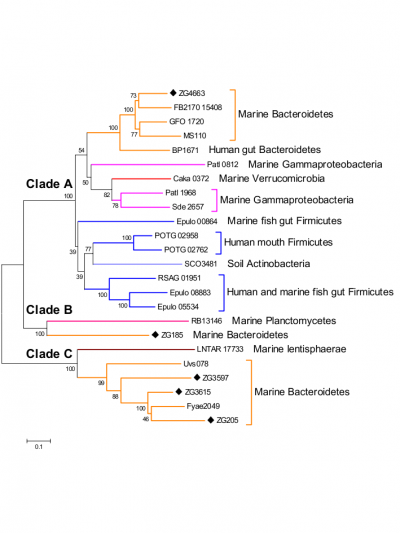
Figure 1: Phylogeny of GH117 family. From [1].

The only activity so far characterized within this recently discovered family of glycoside hydrolases is that of α-1,3-L-(3,6-anhydro)-galactosidase [1, 2, 3]. Nevertheless phylogenetic analyses (Figure 1) of this family together with activity tests for another member, Zg3597 (Clade C), show that the family GH117 most probably is polyspecific [1].


Kinetics and Mechanism

The catalytic mechanism of members of glycoside hydrolase family GH117 is still unknown. The first 3D structure revealed the presence of a zinc ion, directly coordinated only by water molecules, close to the active site, which could activate the catalytic water molecule and provide the energy needed for the enzymatic reaction [1]. Sequence alignments suggest that the enzymes of clades B and C do not bind zinc ions, which could be related to their difference in substrate specificity.


Catalytic Residues

From structural analysis and sequences alignments the catalytic residues have been predicted to be two out of the three acidic residues Asp-97, Asp-252 and Glu-310 (Zg4663 numbering) [1].


Three-dimensional structures

At the moment two members of GH117 family have been crystallized. Both are enzymes from marine bacteria, one from Saccharophagus degradans [4] and one from Zobelia galactanivorans [1]. A crystal structure has only been reported for the α-1,3-L-(3,6-anhydro)-galactosidase (AhgA, Zg4663) from Z. galactanivorans (PDB: 3P2N) [1]. AhgA adopts a five-bladed β-propeller fold and forms a dimer via domain-swapping of the N-terminal HTH (Helix-Turn-Helix) domain (Figure 2) [1]. Interestingly, previous sequences reported from Vibrio sp. JT0107 and Bacillus sp. MK03 contain the conserved domain-swapping signature SxAxxR in the HTH domain. Consistently, these proteins were reported to form multimers (a dimer and an octamer respectively), based on calibrated gel filtration estimations [2, 3]. In contrast, RB13146 (Clade B) lacks the domain-swapping signature, in which the crucial residues are missing. This enzyme from R. baltica thus likely occurs as a monomer and may represent an ‘ancestral’ form of the GH117 family, which would be limited to the catalytic β-propeller domain [1].

Figure 2: Structure of the dimer of Zg4663. From [1].


Family Firsts

First stereochemistry determination
not determined yet.
First catalytic nucleophile identification
not determined yet.
First general acid/base residue identification
not determined yet.
First 3-D structure
The first 3D structure was reported in 2011 for an α-1,3-L-(3,6-anhydro)-galactosidase (AhgA or Zg4663) from the marine bacteria Zobellia galactanivorans, PDB: 3P2N [1].


References

  1. Rebuffet E, Groisillier A, Thompson A, Jeudy A, Barbeyron T, Czjzek M, and Michel G. (2011). Discovery and structural characterization of a novel glycosidase family of marine origin. Environ Microbiol. 2011;13(5):1253-70. DOI:10.1111/j.1462-2920.2011.02426.x | PubMed ID:21332624 [Rebuffet2011]
  2. Sugano Y, Kodama H, Terada I, Yamazaki Y, and Noma M. (1994). Purification and characterization of a novel enzyme, alpha-neoagarooligosaccharide hydrolase (alpha-NAOS hydrolase), from a marine bacterium, Vibrio sp. strain JT0107. J Bacteriol. 1994;176(22):6812-8. DOI:10.1128/jb.176.22.6812-6818.1994 | PubMed ID:7961439 [Sugano1994]
  3. Suzuki H, Sawai Y, Suzuki T, and Kawai K. (2002). Purification and characterization of an extracellular alpha-neoagarooligosaccharide hydrolase from Bacillus sp. MK03. J Biosci Bioeng. 2002;93(5):456-63. DOI:10.1016/s1389-1723(02)80092-5 | PubMed ID:16233232 [Suzuki2002]
  4. Lee S, Lee JY, Ha SC, Jung J, Shin DH, Kim KH, and Choi IG. (2009). Crystallization and preliminary X-ray analysis of neoagarobiose hydrolase from Saccharophagus degradans 2-40. Acta Crystallogr Sect F Struct Biol Cryst Commun. 2009;65(Pt 12):1299-301. DOI:10.1107/S174430910904603X | PubMed ID:20054134 [Lee2009]

All Medline abstracts: PubMed